医院概况
“战疫”当前,如何迅速、有效、科学、规范地开展新冠病毒肺炎疫情相关的心理危机干预工作?国家卫生健康委组织专家编写了大量科普资料,之前已为您推送过《新型冠状病毒感染的肺炎公众心理自助与疏导指南》,今天又有两本新书为您助力~
1.《应对新型冠状病毒肺炎疫情社区服务心理支持技巧50问》
针对提供心理社会服务的基层工作人员、广大志愿者团队
心理援助热线服务、方舱医院服务中的心理干预部分也可参考本书
采用一问一答形式,包括6部分
1.志愿者管理
2.服务时的沟通技巧
3.居家隔离者的心理支持
4.儿童青少年心理支持
5.居丧干预
6.助人者的心理支持及热线接听技巧
全文链接如下:《应对新型冠状病毒肺炎疫情社区服务心理支持技巧50问》出版,电子书全文发布助力“抗疫”前线!
2.《应对新型冠状病毒肺炎疫情心理调适指南》
语言简单凝练,实操性强,包括三部分
①不同人群的心理调适指南
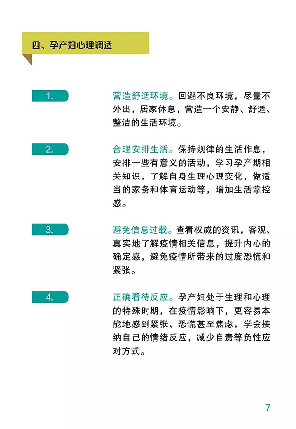
老年人、儿童、青少年、孕产妇
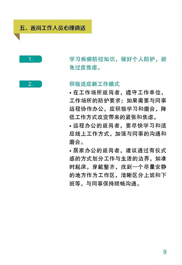
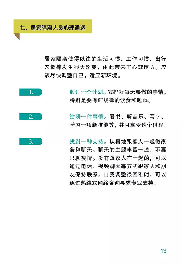
返岗工作人员、一线防疫人员、居家隔离人员
确诊、疑似患者及家属,因疫去世人员家属
②不同心理问题调适方式
失眠、焦虑、恐慌、担心被感染
③常用心理调适方法
想象放松、肌肉放松、呼吸放松
接地训练、睡眠指导
全文如下:































